跳至内容
医师协会

太原市医师协会

TAIYUAN MEDICAL DOCTOR ASSOCIATION

搜索
  • 网站首页
  • 协会简介
  • 协会章程
  • 协会领导
  • 分支机构
  • 新闻中心
  • 通知公告
  • 专题活动
医师协会

太原市医师协会

  • 网站首页
  • 协会简介
  • 协会章程
  • 协会领导
  • 分支机构
  • 新闻中心
  • 通知公告
  • 专题活动

关于印发太原市第三周期(2023~2025年度)医师定期考核工作安排的通知

/ 通知公告 / 作者: 太原市医师协会
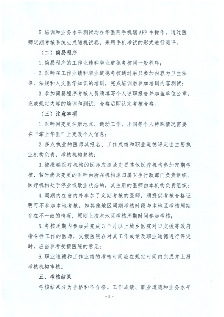
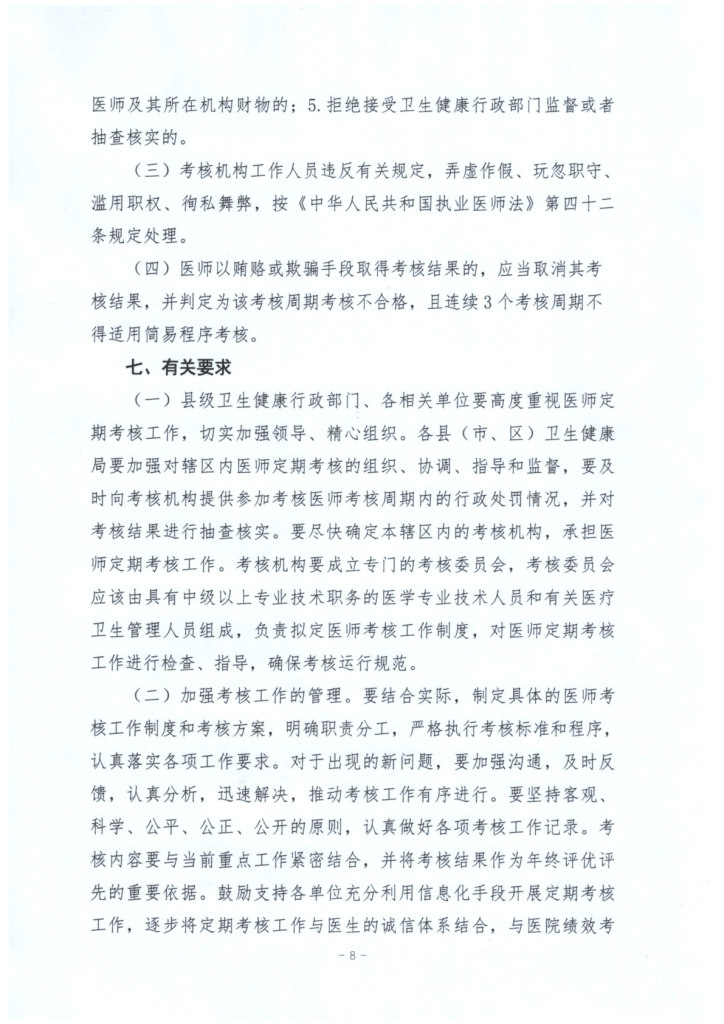
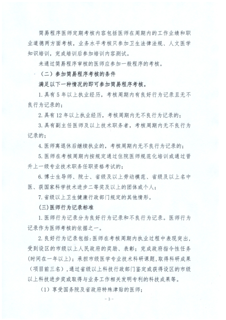
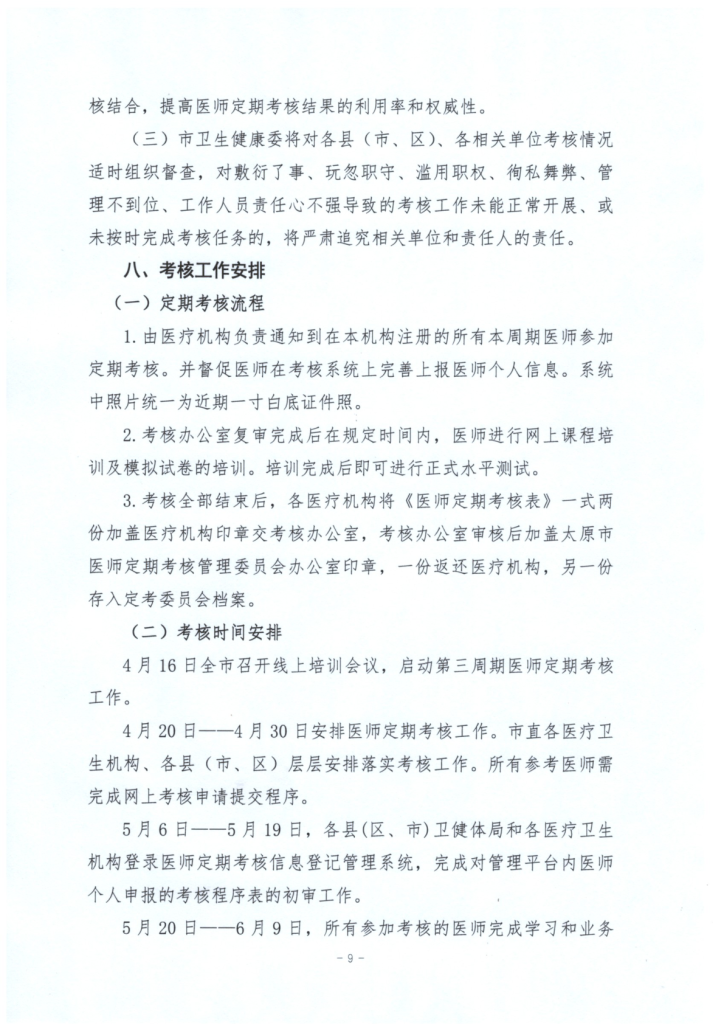
1
2
3
4
5
6
7
8
9
10
11
12
13
14
15
16
点击下载附件下载

← 前一篇文章
后一篇文章 →
wechatimg1005

主办单位:太原市医师协会    地址:太原市胜利街254号

备案号:晋ICP备18013536号-1

版权所有:太原市医师协会